Rebuilding a Real-Time Crypto Backend: Why We Switched from NestJS to Go Fiber and What Really Changed
If you’ve ever tried running a real-time data platform-especially in the crypto world-you probably know the moment when your backend starts to groan under pressure. At first, everything seems fine: REST routes respond instantly, the database is calm, and the traffic levels are manageable. But as the data grows and the number of assets increases, the architecture begins to show cracks. We reached that point when the number of tracked cryptocurrencies crossed 9,000, each updating several times every minute.
This is a write-up of what led us to move from a NestJS/Node.js backend to a Go Fiber-based setup, how that journey unfolded, the architecture we ended up with, and the performance improvements we saw along the way. My goal is to explain things plainly, almost like you’re sitting next to me while I walk you through the system-not like an academic paper or a formal case study.
Why the Old System Started Struggling
When the project first launched, the stack felt perfect: NestJS for REST APIs, PostgreSQL for storage, Redis for caching. Everything was predictable. Everything made sense. But problems show up slowly and then all at once.
1. The data volume became overwhelming
With every new coin added, ingestion got heavier. Updating thousands of prices in short intervals meant that the event loop was constantly juggling tasks. Latencies started creeping up during peak times.
2. REST-based polling was expensive
People generally assume REST APIs can handle anything as long as you scale horizontally. But when users (and internal services) hit endpoints repeatedly for “fresh” data, the entire system starts leaning too heavily on the database.
3. PostgreSQL wasn’t built for this type of time-series load
It handled relational data beautifully but became slower when millions of time-series rows piled up.
Queries that were fast a year ago now took seconds. Not ideal.
4. Limited observability meant guessing problems
Sometimes cron jobs would fail without warning. Sometimes memory usage spiked with no clear reason. Without proper monitoring, troubleshooting felt like detective work.
5. Web3 and real-time streaming weren’t fitting well
As new features were planned-such as wallet-based interactions, on-chain data anchoring, or live market streaming-the original stack felt stretched thin.
It was clear that the backend needed a new foundation.
Why Go (Fiber) Stood Out
There’s no shortage of backend frameworks today. And while Node.js has a big ecosystem, Go offered a very different set of tradeoffs that aligned perfectly with our needs.
1. Go handles concurrency naturally
The ability to spin up thousands of goroutines with minimal overhead made a huge difference. Instead of the shared event loop model, each task had its own lightweight execution thread.
2. Fiber is extremely fast
Fiber is modeled after Express.js, but it’s powered by fasthttp, which is designed for raw speed. Response times dropped dramatically right after switching.
3. WebSockets became easier to scale
With Go Fiber, building a reliable real-time channel-even for thousands of active connections-felt cleaner and more stable.
4. Lower memory usage
The same workload that made Node.js sweat ran far more comfortably on Go. This directly impacted cost.
5. Straightforward deployment
A Go binary is small. It boots instantly. Containers get lighter. Overall deployments become simpler.
Fixing the Database Bottleneck with TimescaleDB
PostgreSQL wasn’t the enemy; it was just being asked to do something it wasn’t specialized for. Storing years of tick-by-tick crypto data is not a typical relational workload.
TimescaleDB added features we desperately needed:
- Hypertables automatically partition data
- Compression for older chunks reduced disk usage
- Continuous aggregates made chart queries fast again
- Better write performance for time-series workloads
The switch wasn’t about replacing Postgres-it was about extending it with the right tool.
Redis Took on a Bigger Role
Redis became more than a cache. It became the real-time communication backbone.
- Latest coin snapshots stored there
- Pub/Sub used for WebSocket broadcasts
- Temporary buffers for ingestion
- Fast lookups reduced API load
This dramatically lowered database pressure.
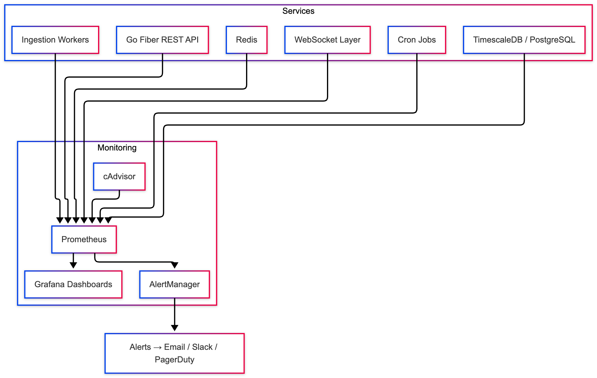
A Simpler, More Scalable Architecture
Below is a simplified model of what the system evolved into:
High-Level Flow


WebSocket Architecture


Observability Stack


This alone changed how we operated the system.
Ingestion Pipeline


Full End-to-End Flow


Performance Benchmarks After Migration
We didn’t switch stacks blindly. The new architecture was load-tested extensively using tools like k6.
Here are the numbers:
API Latency (REST)
| Metric | NestJS | Go Fiber |
| Median (p50) | ~3220 ms | 18 ms |
| p95 | ~2750 ms | 40 ms |
| p99 | ~4800 ms | 65 ms |
| Max throughput | ~2,500 req/s | 45,000+ req/s |
These numbers alone justify the migration.
WebSockets
| Aspect | Before | After |
| Stable concurrent connections | 800–1200 | 10,000+ per node |
| Delivery latency | 200–600ms | 50–120ms |
| Dropped connections | Often | Rare |
TimescaleDB vs PostgreSQL
| Task | PostgreSQL | TimescaleDB |
| 24h historical query | 1.4s | 90ms |
| Chart aggregation | 800ms | 40ms |
| Disk usage | 100% | ~30% after compression |
Ingestion
| Metric | Before | After |
| Inserts/sec | ~8k | 35k+ |
| Disk growth | Rapid | 70% reduced |
| Cron reliability | Uncertain | Fully monitored |
What This Migration Solved
- Slow API responses during busy market hours
- The heavy cost of polling REST for new prices
- PostgreSQL choking on endless time-series data
- Lack of visibility into failures or performance trends
- Unpredictable Node.js event loop stalls
- Scaling limits for real-time connections
- Increased infrastructure cost
- Difficulty preparing for upcoming Web3 features
Now the system stays reliable during volatile market spikes. Historical queries are instant. And traffic scaling feels much more predictable.
Now Prepared for the Web3 World
Even though it’s primarily a Web2 architecture, the rebuilt structure naturally supports Web3 additions:
- Wallet-based login
- Token-gated features
- On-chain data anchoring
- Decentralized storage for archives
- Hybrid on-chain/off-chain charting
- Real-time blockchain indexers
With the real-time backbone already in place, adding these becomes significantly easier.
Closing Thoughts
Migrating from NestJS to Go Fiber wasn’t a small task. It meant revisiting the ingestion pipeline, storage design, API model, real-time communication method, and observability stack. But the results justify every hour spent on the rewrite.
The backend today is:
- Faster
- Cheaper
- More predictable
- Easier to maintain
- Fully monitored
- And scalable for the next decade
Anyone building a real-time data product-whether it’s market data, IoT streams, analytics dashboards, or sensor networks-will eventually face the same challenges we did. When that day comes, I hope some part of this story helps you make the right call for your own system.